目录
数据中心
|
项目中心
|
新闻中心
欢迎来到 Apsoto!
登录
|
注册
|
EN
|
全面,快速,精准
公司名称
项目名称
产品名称
新闻标题
公司名称
热门搜索:
冲压
铸造
注塑
齿轮
发动机总成
充电桩企业发展状况盘点
中国汽车工业信息网
2016-06-15
郭丽梅
分享到:
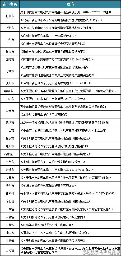
2016上半年8省16市充电基础设施规划已出台
截止到6月份,已经有8个省16个市出台了有关2016年以后新能源汽车充电基础实施规划的政策,覆盖了湖南、河北、山西、安徽、江苏、福建、甘肃及云南8个省,北京、上海、广州、重庆、沈阳、运城、泸州、哈尔滨、西安、潍坊、衡水、郑州、石家庄、惠州、无锡及杭州16个市。
归纳发现,在建设目标、预留规划、电费标准、服务费标准、补贴等方面,除了北京、上海,其他省市几乎都没能完全覆盖。此外,已经出台建设规划政策的省市大多数并没有发布执行方案;虽然中央政策对新能源汽车基础设施建设有补贴规划,但在一些省市的政策里,并未提及补贴。
充电基础设施建设是影响我国新能源汽车推广的关键性因素之一,中央采取桩站适度先行的建设战略。发改委《电动汽车充电基础设施发展指南(2015~2020年)》显示我国充电基础设施发展的目标是“到2020年,建成集中充换电站1.2万座,分散充电桩480万个”。
政策不断 充电桩行业快速发展
近年来,国家和地方政府推广新能源汽车的力度不断增加,利好政策频出,新能源汽车市场及其相关产业都迎来快速发展,充电桩行业尤其明显。纵观2016年各类数据,可看出政府对新能源行业扶持力度依然很大,充电桩产业作为新能源行业的一部分,也将在较长内得到良好的发展机会。
有预计称,我国充电桩市场即将迎来发展的高峰阶段,2016年我国充电设施市场规模将达到400亿元,到2020年将突破1,000亿元。
各路资本自然不会坐等这么大的蛋糕被他人瓜分,都想要在这场充电桩市场的争夺战中占得先机。去年年末及今年年初,各个充电桩企业纷纷发布2016年发展战略,甚至是2020年的发展目标,加快圈地步伐。并形成了各具风格的充电桩业务发展模式,其中就包括“智慧路灯”试点模式以及“众筹建桩”模式等。
各家企业更是蓄势待发以实现“飞跃式”发展。资料显示,2016年,仅国家电网公司、普天新能源、万帮公司、南方电网公司等4家企业就计划新建充电站2,000多座,公共充电桩接近9万个,总投资金额达到132亿元。除上述知名公司外,由于政策的放宽,使得民营资本纷纷涌入,部分新晋的充电桩企业更是大举进攻,积极展开布局,而这其中也不乏互联网企业。
另有资料显示,继2015年11月奇才股份与德仕安和中电普华共同签署新能源充电桩战略合作协议后,2016年3月14日,奇才股份再发公告,宣布公司将与德仕安共同出资设立苏州奇才智能科技有限公司,大力开拓新能源汽车充电桩、充电站建设与运维。此外,以互联网起家的新华网也于近日宣布与特锐德成立注册资金6亿元的合资公司,共同推动城市充电设施网络投资建设。
新能源服务公司富电科技则计划在2016、2017两年时间里,投资112.5亿元,进行超级充电站和目的地充电站的全球布局。富电科技董事长庞雷介绍,在中国本土市场,富电科技计划以北京、上海、西安三个城市为中心,带同京津冀、长三角、西部地区以及全国其他城市的充电设施建设,预计将在全国建设710个超级充电站,建成28,800根充电桩,投资规模达到35.5亿元。
星星充电在去年10月披露了其充电领域的宏伟规划:三年内滚动投资45亿元,成立除本部以外的管理机构340个,在全国范围内投资建设和运营60座城市的智慧公共充电网络,建设25万个充电桩,形成规模化和城市充电网络群,至2020年,计划在全国范围内建设和运营不少于100万个以上充电桩。
补贴难觅 充电桩企业“骑虎难下”
据不完全统计,截至目前,虽有百亿元资金涌入了充电桩市场,而且各家公司的订单量也呈上升趋势,但是在充电桩业务日益火爆的当下,有业内人士却也表示出担忧,认为在行业发展红火的背景下也是危机四伏。其中,“技术门槛并不高、行业鱼龙混杂,投机者众多,投标中竞相压价和恶意竞争”,“盈利模式不清晰,仅靠充电难以盈利,而打通产业链,靠充电以外的增值服务赚钱又需要时日”,“各自跑马圈地,自立山头,即便全国统一标准但计费方式和支付系统的差异使得兼容性差,增值业务难以实现”等等成为吐槽的主要方向。更有专家预计,在2020年前,充电基础设施建设和运营是不经济的,是无法实现盈利的。
在基础设施领域,早几年国家没有相应的文件、政策标准、管理、定价要求,所以企业一边摸着石头过河,一边帮着政府梳理这个标准。在谈及充电基础设施建设时,有充电运营商企业就曾表示,相对比此前没有政策规范,从2015年下半年开始,一系列充电基础设施相关文件出台,在很多方面都有明确的规定,给企业起到一定引导作用。但是还有一些细节的地方,就是如何推动已经出台的标准落实,保证量和质的协同发展还是要进一步完善的。还有的企业反映,一些城市虽然有明确提出给予建桩补贴,但企业实际并未拿到补贴,原因是基础设施建成后没有具体的验收标准,政府也很茫然,不知该如何进行补贴。
在实际运营中,充电桩企业想申请到地方补贴并不容易。目前很多地方虽然都出台政策表示要补贴充电桩建设,但具体补贴额度,如何申领等并不明确,这就使得企业很难拿到补贴。
星星充电(北京)总经理坦言,星星充电建桩至今,尚未获得北京的充电桩建设补贴,目前仅有广州地区拿到了部分补贴。据了解,难以拿到补贴的并非只有星星充电,聚电科技、北汽特来电、普天新能源等企业均表示尚未获得补贴资金。
北汽特来电相关负责人透露,目前北京大部分充换电企业尚未拿到补贴款项,北京没有针对充电设施的补贴细则,需要根据现有规定进行申请,须通过各区县向市发改委申报。“北京各区县的要求又不尽相同,申报材料也有差异,这极大地增加了企业的申报难度,整体流程被严重拖慢。”上述情况得到普天新能源(北京)有限公司充电桩补贴工作的相关负责人谢磊证实,他表示:“普天尚未在北京拿到任何项补贴资金,目前,北京只有国家电网获得了部分补贴,大部分充电领域的企业尚未获得。”
在北京、上海、深圳等地都在铺设充电设施的聚电网络科技有限公司目前也未获得相关补贴资金。
随着新能源汽车产业的持续火热,充换电的缺口已然不断扩大,一些城市正在积极地制定宏伟的建桩计划,也不断有新的企业试图进入充换电领域,轰轰烈烈的“造桩运动”还在持续进行。从央企到民营企业,申报补贴的难度都很大,获得补贴的企业寥寥无几。拿不到补贴的充电桩企业根本无法在短期内发展起来,期望越高反倒失望越大。
有调查发现,补贴政策难执行的主要原因是五花八门的地方补贴细则,为企业设置了不少障碍,主要体现为手续繁琐、部门不确定、前置条件过多等。因此,有专家建议鼓励性出台的同时,国家还应考虑如何落实,以此保证正规的充电桩设备生产商以及运营商的合法利益。
目前充电桩市场仍处于无序竞争状态。面对巨大的利润吸引,大量资本涌入充电桩行业,有从传统的电力设备企业转型而来的,也有从互联网端介入的,但部分企业并不具备经验,导致产品质量参差不齐;另有部分企业属于短期投资行为。个别运营商对品质还不够重视,过于关注补贴,压缩充电设备的价格来实现投资成本削减,这不利于充电市场的长远发展。
不过,在部分业内人士看来,随着国家相关政策及管理体系的逐渐完善,充电桩行业的洗牌也会加速。目前充电桩市场在快速演化,有很多不确定性。那些希望通过充换电补贴渡过发展初期的企业,都将面临出局的危险。中国的充电相关企业会发生整合,有预计称,最后会只剩6~7家充电桩企业。
对充电桩企业来说,目前仍处于投资阶段,新能源汽车快速发展能否激活公共充电桩市场,它们还在等待答案。
分享到:
发表评论:
匿名发表
最新评论
TOP100
进入 >>
1
汽车冲压件百强 供应商
2
汽车冲压件百强 供应商
3
汽车冲压件百强 供应商
4
汽车冲压件百强 供应商
5
汽车冲压件百强 供应商
NEWS
查看更多 >>
1
福特与印度马恒达宣布合作 将研发新款SUV和电动汽车
2
博世等零部件巨头抽离电池业务 中日韩三国争霸全球电池市场
3
宝马决定退出北美车展 发掘可替代现有车展的平台
4
戴姆勒与谷歌合作 探索量子计算在汽车领域应用
5
江淮汽车盈利创8年来新低 高管团队集体薪酬减半